NEWS
首页>资讯中心>聚焦财通>业务通告
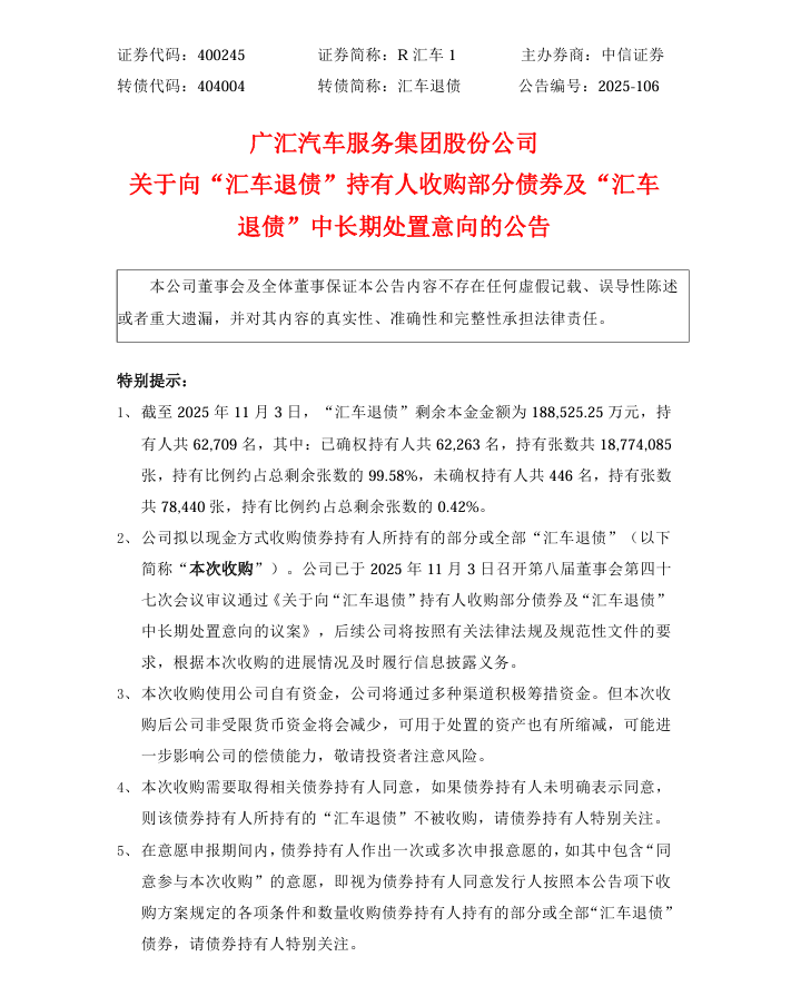
广汇汽车服务集团股份公司 关于向“汇车退债”持有人收购部分债券及“汇车 退债”中长期处置意向的公告
关于对身份信息不完善及存疑的客户账户采取限制措施的公告
广汇汽车服务集团股份公司 关于“汇车退债”持有人通过中国结算网络投票系 统申报收购意愿的通知
“理财宝”服务增加广发钱袋子货币市场基金A
以客户为中心 | 财通证券助力全国首单共富示范区建设ABS项目成功落地